【战疫快报】青岛发布第一批、第二批疫情防控软件产品及系统解决方案


发布时间:2020年02月13日   阅读数:分享到:

本文内容授权声明:

本文发布已获得青岛市工信局授权

合作说明:http://bbs.jfh.com/topic/41433


关于发布第一批疫情防控软件产品及系统解决方案推荐参考目录的通知

  文章来源:市工业和信息化局发布时间:2020-02-06
  各有关单位:
        为充分发挥软件和信息技术在疫情防控中的重要支撑作用,我局公开征集了部分远程医疗诊断系统、AI体温监测系统、视频会议及云办公系统、智能消毒机器人等可用于疫情防控的软件产品及系统解决方案,形成了《青岛市疫情防控软件产品及系统解决方案推荐参考目录(第一批)》。该目录仅作为疫情期间各单位选择软件产品及系统解决方案的参考目录,各单位可根据实际需求自行对接。
                                                                                                                                           青岛市工业和信息化局

                                                                                                                                                  2020年2月6日
    (联系方式:市工业和信息化局软件与信息服务处,85913330)

青岛市疫情防控软件产品及系统解决方案推荐参考目录 (第一批)
image.png

image.png

image.png

image.png

image.png

image.png

image.png

image.png

image.png

image.png

image.png

image.png

image.png

image.png

image.png

image.png


关于发布第二批疫情防控软件产品及系统解决方案推荐参考目录的通知
各有关单位:
  为充分发挥软件和信息技术在疫情防控中的重要支撑作用,我局公开征集了可用于疫情防控、企业复工复产及网络教育等领域的软件产品及系统解决方案,形成了《青岛市疫情防控软件产品及系统解决方案推荐参考目录(第二批)》。该目录可通过青岛市工业和信息化局官方网站、微信公众号(青岛工信)查询,并在中软国际解放号“疫情专区”(链接)同步上线,各单位可根据实际需求自行对接。在应用过程中,各单位有好的案例应用情况请及时反馈我局。


  附件:青岛市疫情防控软件产品及系统解决方案推荐参考目录(第二批)

                                                                                                                                         青岛市工业和信息化局
                                                                                                                                                  2020年2月12日

    (联系方式:市工业和信息化局软件与信息服务处,85913330)


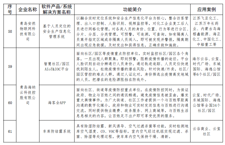
青岛市疫情防控软件产品及系统解决方案推荐参考目录(第二批)


image.png

image.png

image.png

image.png

image.png

image.png

image.png

image.png

image.png

image.png

image.png

image.png

image.png

image.png

image.png

image.png

image.png

image.png

image.png

image.png

image.png

image.png

image.png

image.png

image.png

image.png

image.png

image.png

image.png

image.png

image.png

image.png

image.png

image.png

image.png

image.png

image.png

image.png

image.png

image.png

image.png





想找企业为您服务

推荐服务商

Copyright © 2013-2019 中软国际云上软件园(青岛)有限公司 鲁ICP备19051616号 全国商务合作邮箱:qdgyrj@jfh.com

服务热线:400-138-0008(09:00-22:00)

扫一扫,即刻体验

中软国际线上展厅